导读:从以往执法经验来看,对于问题严重、突出、反复出现,社会关注度高的违法违规情况,相关部门会迅速出击。
来源|21世纪经济报道(ID:jjbd21)
作者|王俊
编辑|周上祺
网信办近日雷霆万钧。
7月4日,网信办对滴滴App的下架处理引发广泛关注。相关监管部门直接下架App还有哪些先例?都是出于哪些原因?

App整顿有哪些形式?直接下架有无先例?
约谈、限期整改、暂停功能、下架等为常见对App的治理行为。
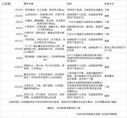
今年网信办先后检测了4批常见类型、公众大量使用App的个人信息收集使用情况,超过300款App被发现存在“违反必要原则,收集与其提供的服务无关的个人信息”“未经用户同意收集个人信息”等问题。网信办通报后,要求App15个工作日内完成整改,并将整改情况上报,逾期未完成整改的将依法予以处置。

先检测,发现问题予以通报,所涉App进行整改,整改不当予以下架,是一个常规的执法操作流程。
这一点在工信部对App治理整顿过程中也可以窥见。以今年工信部对App的整改为例,通报了5批App,下架了5批App。均是先组织第三方检测机构对手机应用软件进行检查,督促存在问题的企业进行整改。对未完成整改的App先予以通报。次月,会对通报后仍未整改的App下架,进行公示。

虽然执法模式基本成型,但有无直接下架的先例?答案是“有的”。
今年“3.15”晚会曝光老年人手机里清理类软件存在窃取用户信息等问题,“内存优化大师”、“超强清理大师”、“智能清理大师”、“手机管家PRO”等App被点名。
次日,工信部就发布消息称,已对上述4款App第一时间组织开展技术检测,查实其存在欺骗误导用户下载、违规处理个人信息等问题,要求主要应用商店予以下架。
工信部对上述四款App的快速下架,一定程度上回应了社会热点。
此外,App反复出现同类问题也可能被直接下架。
今年5月13日,工信部通报称,在近期检测中,发现天涯社区、大麦、途牛旅游、VIP陪练、脉脉五家企业在APP不同版本中反复出现同类问题,包括违规收集个人信息等;工信部将依法暂停其违规行为,予以直接下架处理。
如若问题严重、涉及违法,直接下架的情况在网信办执法中也曾出现过,多是涉嫌色情与诈骗。
2020年12月8日,针对网民反映强烈的部分移动应用程序传播淫秽色情、暴恐血腥等违法违规信息,提供诈骗赌博、招嫖卖淫等违法违规服务的网络乱象,国家网信办首批清理下架105款违法违规移动应用程序。同时,对未落实审核要求、上架违法违规应用程序的8家应用商店,依法依规采取停止下载服务处置措施。
可见,对于问题严重、突出、反复出现,社会关注度高的情况,执法部门通常会迅速出击。
哪些部门可以对App治理整顿?
从监管执法部门对App的治理过程来看,也有内容演进的过程,经历了从内容生态整治到重视个人信息收集的发展。
App内容生态、传播秩序是网信办较早关注的重点。像2017年12月,国家互联网信息办公室指导北京市互联网信息办公室,针对今日头条、凤凰新闻手机客户端持续传播色情低俗信息、违规提供互联网新闻信息服务等问题,分别约谈两家企业负责人,责令企业立即停止违法违规行为。
2019年国家网信办还启动即时通信工具专项整治工作,主要针对即时通信工具传播违法违规信息、匿名注册、欺诈诱骗、为线下违法违规活动提供平台服务等行业乱象。首批清理关停了“比邻”“聊聊”“密语”等9款APP,它们涉嫌传播淫秽色情信息,或为招嫖卖淫、售卖淫秽色情音视频等提供推广和平台服务。
近两年,对App的整治重点逐渐向“个人信息违法违规收集”方向倾斜,并呈现多部门参与的执法样貌。
2019年1月,中央网信办、工业和信息化部、公安部、市场监管总局四部门联合发布《关于开展APP违法违规收集使用个人信息专项治理的公告》,在全国范围组织开展APP违法违规收集使用个人信息专项治理,并成立APP违法违规收集使用个人信息专项治理工作组。
为什么会对“个人信息”如此重视?上述工作组发布的《APP违法违规收集使用个人信息专项治理报告(2019)》给出了解释:
数字时代,数据成为企业竞相争夺的战略资源,个人信息更是最具价值的核心资源,很多企业“跑马圈地”、“野蛮生长”,将获取和利用个人信息作为其核心商业目标,而移动互联网免费服务模式更是加剧了其对个人信息的依赖性,导致个人信息安全问题呈现多样化、复杂化特点。
根据彼时四部门发布的公告:对违法违规收集使用个人信息行为的监管和处罚由有关部门进行。
梳理各部门过往监管执法可见,均从自身角度切入进行整治:
工业和信息化部2019年便开展“APP侵害用户权益行为专项整治行动”,重点整治违规收集使用用户个人信息等8类问题行为,推动多款APP完成整改。
从工信部今年的执法行动可见,该项专项整治行动仍在有条不紊进行。
公安部则展开“净网”专项行动,集中整治APP违法违规收集使用个人信息行为,健全完善发现、调查、查处、宣传等工作体系和行政执法规范,继续依法严厉打击侵犯公民个人信息违法犯罪行为。
今年3月,公安部称将深化“净网”专项行动,组织开展打击“网络水军”、侵犯公民个人信息、黑客攻击破坏等十大会战。
市场监管总局开展了“守护消费”暨打击侵害消费者个人信息违法行为专项执法行动,《APP违法违规收集使用个人信息专项治理报告(2019)》显示,市场监管总局共立案查处各类侵害消费者个人信息案件1474件,查获涉案信息369万余条,罚没款1946万余元;组织执法联动4225次,开展行政约谈3536次。
网信办方面,对App的治理整顿已进入常态化阶段,并根据相关法律法规逐渐细化。
今年网信办对App治理工作主要聚焦在常见39类App,一定原因是《常见类型移动互联网应用程序必要个人信息范围规定》刚实施,该《规定》细化了“必要原则”,明确了常见的39类App收集必要信息的界限。
网信办此前对常见类型App的治理,主要为“通报”。如上所述,通报后要求App15个工作日内完成整改,并将整改情况上报,逾期未完成整改的将依法予以处置。
公开信息显示,5月1日通报的讯飞输入法、QQ输入法、搜狗输入法等输入法类App,6月份曾遭应用商店下架。但并非网信办直接发布消息要求其下架。
本期编辑陈思实习生王绮彤
本文首发于微信公众号:21世纪经济报道。文章内容属作者个人观点,不代表和讯网立场。投资者据此操作,风险请自担。
(责任编辑:王治强HF013)

扫一扫关注微信